电脑桌面
添加主题教育 林秘书网到电脑桌面
安装后可以在桌面快捷访问

【组织党建】局机关党支部“三会一课”季度工作计划表.docVIP专享VIP免费原创

【组织党建】局机关党支部“三会一课”季度工作计划表.doc_第1页
【组织党建】局机关党支部“三会一课”季度工作计划表.doc_第2页
【组织党建】局机关党支部“三会一课”季度工作计划表.doc_第3页
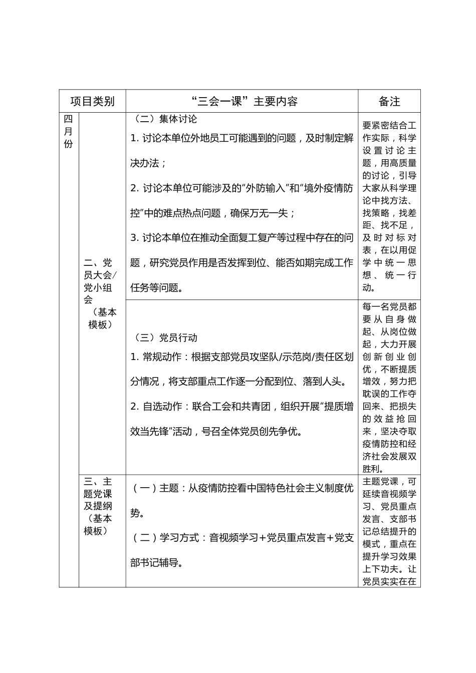
202X年第二季度局机关党支部“三会一课”工作计划表(202X年4月至202X年6月)项目类别“三会一课”主要内容备注四月份本月工作基本清单1.学习贯彻习近平总书记重要讲话、重要文章、重要指示批示精神,落实党中央关于统筹推进疫情防控和经济社会发展的重大决策部署;2.落细落实“外防输入、内防反弹、日常防传染”的措施;3.组织动员党员发挥先锋模范作用,在复工复产等经济社会发展中发挥骨干作用;4.开展形势任务教育:5.组织开展主题党日,落实“三会一课”;6.做好党费收缴、开展党务(政务)公开等日常工作;7.做好党建带群建工作。当前国内疫情重点是“外防输入、内防反弹、日常防传染”,恢复正常生产生活秩序。本月组织生活重点抓好疫情常态化条件下,充分发挥党员在经济社会发展中的先锋模范作用。可采取线上线下相结合的方式进行一、支委会(基本模板)1.首先学习习近平总书记重要讲话精神;2.研究讨论疫情防控“外防输入、内防反弹、日常防传染”的工作措施;3.研究讨论发挥党员先锋模范作用推动全面复工复产等经济社会发展的工作方案;结合新情况新特点,支委会要充分发挥好领导作用,统筹调度、科学部署,严格落实疫情防控常态化条件下,带领党员群众和群团组织全4.研究讨论党支部形势任务教育计划;5.研究确定本月“主题党日”方案;6.研究确定推荐疫情防控先进集体和个人对象;7.部署本单位重大项目建设、重要工作等推进情况的宣传工作;8.研究工会和共青团等群团组织在复工复产中发挥作用工作方案;9.研究讨论其他事项。面恢复经济社会发展,把耽误的工作夺回来、把损失的效益抢回来,奋力完成全年各项工作任务。二、党员大会/党小组会(基本模板)(一)主要议题1.深入学习习近平总书记重要讲话、重要文章、重要指示批示精神;2.传达学习中央重要会议精神;3.学习上级党组织下发的重要文件和工作要求;4.开展形势任务教育。要做好串讲串学,充分运用“学习强国”学习资料加深理解,抓好运用。党员大会没有学到的内容,可在党小组会上学习。项目类别“三会一课”主要内容备注四月份二、党员大会/党小组会(基本模板)(二)集体讨论1.讨论本单位外地员工可能遇到的问题,及时制定解决办法;2.讨论本单位可能涉及的“外防输入”和“境外疫情防控”中的难点热点问题,确保万无一失;3.讨论本单位在推动全面复工复产等过程中存在的问题,研究党员作用是否发挥到位、能否如期完成工作任务等问题。要紧密结合工作实际,科学设置讨论主题,用高质量的讨论,引导大家从科学理论中找方法、找策略,找差距、找不足,及时对标对表,在以用促学中统一思想、统一行动。(三)党员行动1.常规动作:根据支部党员攻坚队/示范岗/责任区划分情况,将支部重点工作逐一分配到位、落到人头。2.自选动作:联合工会和共青团,组织开展“提质增效当先锋”活动,号召全体党员创先争优。每一名党员都要从自身做起、从岗位做起,大力开展创新创业创优,不断提质增效,努力把耽误的工作夺回来、把损失的效益抢回来,坚决夺取疫情防控和经济社会发展双胜利。三、主题党课及提纲(基本模板)(一)主题:从疫情防控看中国特色社会主义制度优势。(二)学习方式:音视频学习+党员重点发言+党支部书记辅导。主题党课,可延续音视频学习、党员重点发言、支部书记总结提升的模式,重点在提升学习效果上下功夫。让党员实实在在(三)学习内容:中国战疫记录片及人民日报有关评论员文章、国外疫情防控现状等。感受中国特色社会主义的显著优势,引导党员自觉同错误言行作坚决斗争,进一步政治站位,激发爱党、爱国、爱社会主义的强大热情。项目类别“三会一课”主要内容备注五月份本月工作基本清单1.学习贯彻习近平总书记最新重要讲话、重要文章、重要指示批示精神,落实中央在疫情常态化条件下经济社会发展的重大决策部署。2.继续巩固“外防输入、内防反弹、日常防传染”疫情防控成果。3.继续发挥党员在经济社会发展中的先锋模范作用。4.解读辅导《中国共产党支部工作条例(试行)》和《中国共产党党和国家机关基层组织工作条例》。5.组织开展主题党日,落实“三会一课”。6.做好党费收缴、开展党务(政务)...

1、当您付费下载文档后,您只拥有了使用权限,并不意味着购买了版权,文档只能用于自身使用,不得用于其他商业用途(如 [转卖]进行直接盈利或[编辑后售卖]进行间接盈利)。
2、本站所有内容均由合作方或网友上传,本站不对文档的完整性、权威性及其观点立场正确性做任何保证或承诺!文档内容仅供研究参考,付费前请自行鉴别。
3、如文档内容存在违规,或者侵犯商业秘密、侵犯著作权等,请点击“违规举报”。

碎片内容

确认删除?
QQ
  • QQ点击这里给我发消息
回到顶部